

Maxwell predicted the speed of electromagnetic waves to be c = 1 / √(μ0𝜀0), however he did not verify this experimentally himself. The explanation of atomic emission spectra requires Bohr’s model of the atom to explain and E = hf which is introduced by Einstein later. Experimental support for the particle model of light is from the photoelectric effect and experimental confirmation for light beyond the visible spectrum was done by Hertz later.
Hence, the best answer is B.
The voltage increases from the primary to secondary coil hence it must be a step up transformer. A step up transformer must have more turns in the secondary coil than the primary coil which matches the ratio of the voltages (2200 / 240 = 1100 / 120)
Hence, the best answer is A.
Discrete emission spectra can be explained using Bohr’s atomic model where he postulates that the transition of an electron between stationary states will absorb / emit a photon corresponding to the difference in energy between those states. This may be confused with Balmer however he did not develop an atomic model but rather provided experimental evidence for a discrete emission spectra in the form of the Balmer Series.
Hence, the best answer is B.
The de Broglie wavelength is given by λ = h / p. The shortest de Broglie wavelength is thus achieved by maximising momentum (and hence mass and velocity as p = m0v / √(1 - v2/c2)).
Hence, the best answer is D.
The kinetic energy increases when some component of the gravitational force between the planet and the star is in the same direction as the velocity. This only occurs at Z. At W and Y the force is perpendicular to the velocity hence there is no instantaneous change in the speed. At X, a component of the force is in the opposite direction of the velocity and would correspond with a kinetic energy decrease.
This can also be analysed using the law of conservation of energy where at Z, the potential energy is decreasing and hence the kinetic energy must increase.
Hence, the best answer is D.
The electron is observed to undergo circular motion and when it initially enters the shaded region it experiences a force upwards. Using the right hand palm rule (F = qvB), the direction of the magnetic field must be directed out of the page. Note that you must reverse the direction of the field since an electron is negatively charged if you use the right hand palm rule.
Hence, the best answer is A.
Let us consider each of the options:
A - The period is greater according to Kepler’s 3rd Law by r3 ∝ T2, however the acceleration would be lower as given by ac = v2 / r because it is at a higher radius.
B - The velocity at a higher radius is lower per v = √(GM / r), and hence its kinetic energy is less. The acceleration is less as well per ac = v2 / r.
C - The orbital velocity is less at a higher radius per v = √(GM / r), however the potential energy is always negative per U = -GMm / r.
D - The escape velocity is lower per v = √(2GM / r) at a higher radius.
Hence, the best answer is B.
The speed of the projectile must be lower at Q as per the law of conservation of energy as it has gained GPE and hence must have lost KE (gravity is the only force that acts which is a conservative force). This eliminates options B and C.
The time to reach maximum height is only equal to half the time of flight in this scenario if the projectile ends at the same displacement (same height) as its initial position P. At half the time of flight as shown on the diagram, the projectile would not have reached its maximum height yet and hence the answer must be > t / 2.
Hence, the best answer is A.
Broadening of spectral lines can only occur due to a difference in density or rotational velocity between the stars. Higher density stars or stars with a higher rotational velocity exhibit broader spectral lines.
Hence Star B must have a higher density or rotational velocity than Star A.
Hence, the only possible answer is A.
Activity is proportional to the number of atoms of radioactive substance remaining (A is proportional to N). Thus the curve would follow N = N0e-λt, in other terms A = A0e-λt. This is an exponential decay function, so would not be linear eliminating curves W and Z which correspond to options A and D.
Decay constant is related to half-life by λ = ln(2) / t1/2 thus a smaller decay constant corresponds to a greater half-life. This means, the smallest decay constant would correspond to the graph decreasing at a slower rate. Given that curves X and Y start at the same point, Y being above X suggests that Y is decaying at a slower rate.
Hence, the best answer is C.
The rotational speed of the motor is reduced due to the material falling in. As such, due to the reduction in the angular velocity of the motor, the rate of change in flux correspondingly decreases resulting in a smaller induced emf by Faraday’s Law (ε = -NΔΦ / Δt). Hence, the motor is producing less back emf resulting in a greater net current in the circuit by εnet = εsupply - εback and Inet = εnet / R.
Hence, the best answer is D.
Malus’ Law is given by I = Imaxcos2θ. Hence, intensity is directly proportional to cos2θ as Imax is a constant. This follows the form of a straight line of y = kx where y is light intensity, k is Imax (the gradient) and x is cos2θ.
Hence, the best answer is A.
As the mass is moving in uniform circular motion, its acceleration can simply be given by ac = v2 / r.
r can be related to the length of the string using trigonometry: r = lsinθ
a = v2 / r = v2 / lsinθ
Hence, the best option is C.
A magnetic field cannot do work on a charged particle as the force is always perpendicular to the velocity. Hence, since Wnet = ΔK, it cannot be a magnetic field because all the options show a change in the kinetic energy and it must be an electric field.
Since the proton enters perpendicular to the electric field, the force acts perpendicular to the initial velocity and will increase its speed (analogous to a projectile launched horizontally in a gravitational field). Hence, the kinetic energy will increase.
Hence, the best answer is B.
Let us consider each of the options:
A - Luminosity is the y-axis increasing as you go upwards. Since X is below Y, X has a lower luminosity than Y. Thus A is not the answer.
B - The colour of the star corresponds to its surface temperature as per Wien’s Law. The x-axis represents surface temperature. Since Y and X have the same x position on the graph, they have the same surface temperature and would be the same colour. Thus B is not the answer.
C - The x-axis represents the surface temperature not the core temperature. Y is a giant whereas X is a main sequence star based on their position on the H-R diagram. Giant stars have expanded due to their fusion of heavier elements which produce more heat than the fusion of hydrogen to helium. As this fusion occurs in the core, the core temperature of a giant star should be higher than a main sequence star with the same surface temperature.
D - The x-axis represents the surface temperature. Since Y and X have the same x position on the graph, they have the same surface temperature. Thus D is not the answer.
Note: Even without an understanding of core temperature differences between stars, options A, B and D can be eliminated.
Hence, the best answer is C.
The general equation for alpha decay can be expressed as: AZX → A-4Z - 4Y + 42He
Working backwards from lithium-7, 73Li, adding helium to it:
73Li + 42He → 115B
Then further working backwards removing the absorbed neutron:
115B → 105B + 10n
Hence, the initial nucleus X is 105B, Boron-10.
The nuclear equation with the initial absorption as a neutron can be written as:
10n + 105B → 73Li + 42He
Hence, the best answer is A.
Using the right-hand grip rule, the straight wire carrying current downward produces a magnetic field directed out of the page on its right side (where the loop is located).
As the loop moves from X to Y, it experiences a decreasing magnetic flux out of the page. By Lenz's Law, the induced current must oppose this change by creating a magnetic field directed out of the page. Applying the right-hand grip rule, this requires an anticlockwise induced current (and hence anticlockwise emf).
Since emf = -∆Φ/∆t (Faraday's Law), the induced emf is therefore equal to the negative gradient of the flux-time graph at each point.
The magnetic field strength decreases with distance according to B = μ₀I/2πr. Since the loop moves at constant speed, the flux decreases following a hyperbolic curve with respect to time. Importantly, a hyperbolic flux-time graph has a steep gradient initially that becomes progressively less steep over time at a decreasing rate. Therefore, the induced emf must also decrease at a decreasing rate, producing a curved decay rather than a linear decrease.
Mathematically, the derivative of a hyperbola (∝ 1/r) is proportional to 1/r2, which means the emf decreases at a decreasing rate producing an exponential decay curve rather than a linear decrease. If Φ ∝ k/r and r = vt (constant speed), then Φ ∝ k/(vt). Differentiating gives emf ∝ k/t2, which matches the curved decay.
Hence, the best answer is C.
As the velocity of the object equals or exceeds the escape velocity, the object will be able to escape. Additionally, as it is launched with the exact escape velocity, by the time it escapes the gravitational field at infinite distance, it will have converted all of its kinetic energy into gravitational potential energy and so will have no velocity at this point.
Remember, escape velocity is derived by comparing the energy at the beginning and end of the trajectory. As energy is a scalar quantity, the angle of 45º has no impact on the escape velocity of a mass.
Hence, the best answer is D.
By Einstein’s mass-energy equivalence, E = mc2, any energy created in a system originates from the mass of the system. Thus the mass of the system must decrease as energy has been released. In this case, a chemical reaction has occurred and so the reactants, oxygen and magnesium, remain present in the product and are not lost.
Hence, the best answer is B.
Consider that the rest mass of the products (proton and antiproton) are significantly larger than that of the reactants (electron and positron). Hence, the purpose of the particle accelerator is to supply the reactants with a significant addition of kinetic energy such that it satisfies the conservation of mass-energy in the reaction by E = mc2.
Let us consider each of the options:
A - The reaction must follow the law of conservation of charge, mass-energy and momentum. There is no restriction on the number of particles. The cumulative charge of the reactants is zero and the cumulative charge of the products is zero and hence the conservation of charge is satisfied. This is not a valid reason.
B - The conservation of mass-energy must apply to the reaction where the mass-energy of the reactants is equal to the mass-energy of the products. Hence, the mass-energy of the proton and antiproton must arise from an equivalent mass-energy associated with the electron and positron (reactants) NOT the mass-energy of themself (which may arise due to their relativistic velocities).
C - Energy supplied by the accelerator will significantly increase the total mass-energy of the reactants by accelerating them to relativistic velocities corresponding with a significant addition of kinetic energy. This can account for the significant increase in rest mass from the reactants to the products by. The difference in mass between the products and reactants are supplied by an equivalent input of energy from the particle accelerator by E = mc2.
D - The law of conservation of mass-energy must be satisfied, not the law of conservation of mass per E = mc2. Products can definitely have more mass than the reactants as long as the mass difference is supplied with an equivalent amount of energy. This is not a plausible reason.
Hence, the best answer is C.
Exemplar Answer
Alpha particles consist of two protons and two neutrons, while beta particles consist of one electron. One method would be to use a cloud chamber and observing the difference in their ionising ability and charge:
A second method would be to compare their penetrating ability:
Answers could include
Marker’s Notes
An explanation of a cloud chamber is likely unnecessary to achieve full marks, however, was included for completeness as the path cannot be visualised otherwise.
Exemplar Answer
Transmission lines and transformers are used to efficiently transfer electricity across long distances from generating power stations to homes.
Transformer A: When the electricity generated by the power station is passed through Transformer A, the alternating current passes through the solenoid turns in the primary coil. The changing current hence generates a constantly changing magnetic flux, which intermediately transforms the electric energy into the energy associated with the changing field. This change in flux passes through the secondary coil, and hence by Faraday’s Law, induces an EMF, directed to oppose the original change in flux as per Lenz’s Law. Hence the energy is transformed back into electrical energy and transferred to the transmission lines.
Transformer B: Similar to Transformer A and by the same principles, the electric energy in the transmission lines induces a changing magnetic field which carries the energy, which is again transformed into electrical energy in the secondary circuit leading to the houses.
Both Transformer A and B have energy transformations close to 100% efficiency, where Pinput = Poutput, and Vp Ip = Vs Is. However, small energy transformations might also occur converting electrical energy into kinetic energy transferred to the surroundings as wasted heat. This could be caused by incomplete flux linkage in the core, hysteresis, and power losses in the solenoid turns.
In the transmission lines, energy may be lost due to resistive heating. This occurs because the electrons carrying energy pass through the transmission lines, which have a resistance. As the electrons collide with the metal lattice, they lose energy, transforming electrical energy into kinetic energy lost as heat to the surrounding air. This is described by the voltage dropped in the transmission wires Vdrop = IR, leading to power loss Ploss = I2 R.
Hence the two main energy transformations that occur within the transformer are electrical energy with the energy associated with a changing magnetic field, and electrical energy with heat loss to the surroundings.
Exemplar Answer
𝜏 = rF⟂
By the motor effect, the force would be downwards resulting in a clockwise torque as viewed from the front.
F = ℓIB
𝜏 = rℓIB
𝜏 = rℓIB
𝜏 = 0.20 x 2 x 0.05 x 3 x 10-2 = 6 x 10-4 Nm clockwise as viewed from the front (1 s.f.)
Marker’s Notes
The formal direction of torque would be into the page, as found by the Right Hand Grip Rule for torque.
Students should avoid using the formula 𝜏 = NIAB provided on the data sheet, as this formula is derived with the assumption of a full closed loop of wire, and assumes that all of the wire is within the magnetic field.
Exemplar Answer
The resultant torque expression derived from part a) is given by 𝜏 = rIℓB. If the torque is to be twice the magnitude, then the product of current and magnetic field strength (I x B) must be twice its original magnitude.
Hence, both the current and magnetic field must increase by a factor of √2 to achieve this result.
Marker’s Notes
The question was interpreted as the magnitude of both the current and magnetic field must change by the same factor.
Exemplar Answer
Fc = mvo2 / r = GMm / r2 = Fg
vo2 = GM / r
K = ½ mvo2 = GMm / 2r
Satellite A has a radius 3x that of satellite B, hence rA = 3rB ⇒ rB = ⅓ rA
As they have the same kinetic energy:
KA = KB
GMmA / 2rA = GMmB / 2rB
mA / rA = mB / rB
mA / rA = mB / (⅓ rA)
mA = 3mB
Hence satellite A has a mass equal to 3 times that of B as required.
Exemplar Answer

Threshold frequency of potassium: 0.6 x 1015 = 6 x 1014 Hz
Marker’s Notes
Extrapolation should be done by dotted lines.
Exemplar Answer
Einstein’s particle model of light models light as consisting of discrete packets of energy called photons. These photons carry energy E = hf and can collide with electrons in a metal, transferring all their energy to the electron. If sufficient to overcome the work function of the metal, the electron can be released with energy Kmax = hf - Φ. Stopping voltage is used as a measure of the kinetic energy of the emitted photoelectron as W = qVs = Kmax.
This model explains the existence of a threshold frequency indicated as the x-intercept (0.6 x 1015 Hz) on this graph. Below this frequency, the photon carries insufficient energy to overcome the work function and liberate an electron and so no stopping voltage can be recorded. Further, the graph depicts a linear trend of increasing stopping voltage as frequency increases. This corresponds with the increasing energy of the incident photon, which is directly proportional to its frequency by E = hf, leaving the electron with more kinetic energy and thus requiring a greater stopping voltage to prevent the electron from reaching the opposite metal plate.
Exemplar Answer
Calculate the final flux 𝜙 final, after the coil has rotated 90°
𝜙final = B∥A
𝜙final = (0.5)(0.3)(0.4)
𝜙final = 0.06 Wb
Calculate the overall change in flux after 90 degree rotation
Δ𝜙 = 𝜙final - 𝜙initial
Δ𝜙 = 𝜙final - 𝜙initial
Δ𝜙 = 0.06 - 0 (Initial position has zero flux)
Δ𝜙 = 0.06 Wb increase
Calculate the average EMF across the rotation
ɛ = -N(Δ𝜙 / Δt)
ɛ = -(1)(0.06 / 0.1)
ɛ = -0.6 V
Hence the magnitude of the average EMF generated is 0.6 V (1 s.f.)
Exemplar Answer

Marker’s Notes
The answer is shown in red. Students should note that the 20 revolution graph should accurately illustrate:
Exemplar Answer
Schrodinger’s model is a quantum mechanical model of the atom based purely on mathematics. Electron behaviour is modelled differently to the atomic models of Rutherford and Bohr in these two ways:
Marker’s Notes
There were technically only three quantum numbers assigned, the spin quantum number was added later by Dirac - the above is a commonly taught generalisation of the quantum mechanical model of the atom.
Answers may include
Exemplar Answer
Using horizontal component, determine a relationship between initial velocity and time of flight:
Rx = uxtflight
16 = ucos20otflight (At minimum launch speed, rider lands exactly at 16 m, assuming point mass)
Using vertical component, determine a relationship between initial velocity and time of flight:
vy = uy + aytflight
(-uy) = uy - 9.8tflight (v = -u because launch and landing points are same height, and projectile/parabolic motion is symmetric about the vertex)
tflight = 2uy / 9.8
tflight = usin20o / 4.9
Solve simultaneously for initial velocity:
16 = ucos20(usin20o / 4.9)
16 x 4.9 / (cos20o x sin20o) = u2
u = √[16 x 4.9 / (cos20o x sin20o)]
u = 15.6184…
u = 16 ms-1 (2 s.f.)
Marker’s Notes
Exemplar Answer
Equating net force to centripetal force, because the object is in circular motion:
Fnet = Fc
T + Fg = mv2 / r
0 + mg = mv2 / r (Given that T = 0 at B)
v = √(gr)
Exemplar Answer
Applying Law of Conservation of Energy:
ΔE = 0 (Conservation of Energy; given that mechanical energy is conserved)
ΔK + ΔU = 0
(KB - KA) + mgΔh = 0
½mv2 - ½mu2 + mgr = 0 (Δh = r; height gain of 1 radius from A to B)
v2 - u2+ 2gr = 0
(gr) - u2 + 2gr = 0 (v = √(rg) from part a)
u = √(3gr)
Therefore, its speed at point A is √3 times the magnitude of its speed at point B.
Exemplar Answer
Calculating de Broglie wavelength:
λ = h / (mv)
λ = 6.626 x 10-34 / (9.109 x 10-31 x 4 x 103)
λ = 181.853… x 10-9 m
λ = 182 nm, as required.
Exemplar Answer
Determining double-slit relationship between inter-maxima distance and known variables:
dsinθ = mλ
d(x / L) = mλ (As θ → 0o, sinθ ≈ tanθ = x / L)
x = mλL / d
Substituting known values:
x = (1) x 182 x 10-9 x 0.5 / 10-6 (m = 1 represents the distance from the first to central maximum; using λ from part A)
x = 0.091 m
x = 9 x 10-2 m (1 s.f.)
Exemplar Answer
Equating work done by field to gain in kinetic energy:
Wfield = Wnet (since FE = Fnet)
Wnet = ΔK (All work input into kinetic energy)
qV = Kf - Ki
Substituting known values:
qV = ½mv2 - 0 (electron initially at rest)
V = mv2 / (2q)
V = 9.109 x 10-31 x (4 x 103)2 / (2 x 1.602 x 10-19)
V = 4.5488… x 10-5 V
V = 5 x 10-5 V (1 s.f.)
Exemplar Answer
Experiments investigating cathode rays have made critical contributions in developing scientific understanding of the existence of electrons, although subsequent experiments have revealed more specific details about their properties.
Early Cathode Ray Experiments
When cathode rays were first observed in the 19th century, scientists were unsure about whether it was a wave or particle. Placing a Maltese Cross barrier showed that cathode rays travelled in straight lines, and could cast a shadow, hence suggesting that they could either be waves or particles. When they fell upon a Crookes Paddle Wheel, the cathode rays caused the paddle wheel to turn, and scientists thus assumed that cathode rays carried momentum and had to be a type of particle. Further experiments that showed the cathode ray deflecting when a magnetic field and electric field were applied, provided strong evidence that they had to be particles, and the direction of deflection indicated they were negatively charged.
Hence these initial experiments were critical in showing that cathode rays were negatively charged particles, hence kickstarting scientific understanding about a new negative particle.
Thomson Charge to Mass Cathode Ray Experiment
Further cathode ray experimentation by Thomson, where he applied both a magnetic and electric field at perpendicular directions to the cathode ray, built upon these early experiments. By balancing Fb = FE , turning off the E field, and then calculating the radius Fc = Fb and r = mv / qB, Thomson found the charge to mass ratio of cathode rays to be 1800x greater than a hydrogen ion. This provided evidence that cathode rays had to be a negatively charged, subatomic particle. As the cathode rays had the same properties regardless of the cathode metal used, they were assumed to be common and hence fundamental to all matter. Thomson showed that the cathode ray must have consisted of a previously undiscovered negative, subatomic particle, naming it the electron.
Non Cathode Ray Experiments
Subsequent experimentation of the electron itself by Robert Millikan found that the charge of the electron was quantised multiples of the same fundamental unit, showing that the specific magnitude of the charge was q = 1.6 x 10-19 C.
Furthermore, the electron’s location relative to the atomic nucleus and its ability to emit light in discrete units, was only properly shown by discrete emission spectra observed by Balmer, described by Rydberg’s equation, and explained by Bohr’s model of the atom.
Additionally, modern understanding of the electron shows that they are not fully described by a particle model: Diffraction and interference observed by Davisson-Germer and described by DeBroglie’s matter-wave equation, shows that electrons also have a wave nature (λ = h / mv).
Conclusion
Although early cathode ray experiments were critical to showing the existence of the electron, and providing the initial properties about their nature (low mass, subatomic, negatively charged), they only partially contributed to our understanding of the electron’s properties (specific amount of charge, discrete emission, wave properties).
Marker’s Notes
Students are asked to “assess the contribution”, hence should aim to provide a more nuanced answer than merely describing the evidence.
The rotation of the Crooke’s paddle wheel was taken as evidence that cathode rays carried momentum, but it was later shown that this explanation was inaccurate and that the movement was better explained by the radiometric effect.
Exemplar Answer
Einstein’s theory of special relativity is based on two postulates:
The consequence of the postulates above can be examined on time, length and motion.
Consequence with time
Time is classically thought of as an absolute quantity, meaning that all observers regardless of motion should measure the same time for the same event.
Considering a train with a mirror on the ceiling and the floor with a light beam bouncing between them travelling at a constant relativistic speed.

An observer inside the train will see the light travel straight up and then straight down. An observer outside the train will see the light travel diagonally up and then diagonally down as the train is moving horizontally. It can be seen that for the observer outside the train, the light travelled a greater distance than for the observer inside the train. As the speed of light is constant, the observers will measure a different time taken to travel the distance. Thus, as a consequence of Einstein’s postulates of special relativity, time which was previously thought to be an absolute quantity must be relative.
This phenomenon is known as time dilation, where observers moving relative to an event will measure a greater time for the event to occur compared to an observer in the same frame of reference as the event. This can be derived to be related by:
t = t0 / √(1 - v2 / c2)
This has been validated by experimental evidence in the Hafele-Keating experiment where atomic clocks were placed on planes flying around the world in both eastward and westward directions. The time on the clocks were then compared to atomic clocks that remained on the ground. The moving clocks showed measurable time differences with the eastward clocks being behind and the westward clocks being ahead matching the time dilation predictions of Einstein’s theory of special relativity (as well as general relativity).
Consequence with length
Length is classically thought of as an absolute quantity, meaning that all observers regardless of motion should measure the same length for the same object.
As a result of time being relative, distance must be relative as well to keep relative velocities constant.
Consider an object that is in motion relative to an observer. From the observer’s frame of reference, the velocity of the object can be written as
v = ℓ0 / t
ℓ0 is the proper length of the length it travels as the observer is not moving relative to the length and t is a dilated time taken to travel that length, as derived earlier. However, from the object’s frame of reference, the velocity of the length can be written as:
v = ℓ / t0
Where t0 is the proper time. ℓ is the length measured by the object (which was previously thought to be the same as ℓ0). However, equating the velocities results in:
ℓ / t0 = ℓ0 / t
ℓ / t0 = ℓ0 / t0 / √(1 - v2 / c2)
ℓ = ℓ0√(1 - v2 / c2)
Thus, the consequence of special relativity on length is that length must also be relative as opposed to absolute as thought previously.
This phenomenon is known as length contraction, where observers moving relative to a length will measure a lesser length compared to an observer in the same frame of reference as the length.
This has been validated by experimental evidence through the observation of muons in the Earth’s atmosphere. Muons are produced in the collisions of cosmic rays with the upper atmosphere with a short average lifespan of 2.2 µs. This means comparing the number of muons at a high altitude to a low altitude, a very small proportion of muons would survive without decaying. However, experimental measurements show that a significantly higher proportion of muons survive than predicted by classical physics. This is in accordance with length contraction, as from the muons frame of reference moving at relativistic speeds, the journey from the high altitude to the low altitude would be contracted. This means that they would take less time to travel the distance than predicted by classical physics, explaining the greater proportion of them that survive.
Consequence with motion
Classical physics understands momentum as p = mv with no limit to the velocity an object can reach.
Both the time dilation and length contraction formulas have the term 1 / √(1 - v2 / c2). This means that the velocity of an object cannot equal or exceed the speed of light c, otherwise the bottom of the fraction would be zero or there would be a negative value in the square root.
However, classical physics relates force and momentum by ∆p = m∆v = F∆t. This suggests that a force applied over an extended time would result in the velocity exceeding the speed of light. Thus, the consequence of the theoretical speed limit of c in special relativity is that momentum was redefined as:
p = m0v / √(1 - v2 / c2)
Thus, as velocities approach the speed of light, momentum can increase approaching infinity without the velocity exceeding the speed of light.
This has been validated by experimental evidence in particle accelerators where particles cannot be accelerated to or past the speed of light. Further, the magnetic and electric fields required to cause a change in motion corresponds to a momentum predicted by p = m0v / √(1 - v2 / c2) and not the classical momentum equation p = mv. This means, a stronger field and thus stronger force is required for the same change in velocity compared to what is predicted by classical mechanics.
Conclusion
Length and length were classically thought to be absolute quantities, momentum was thought to be given by p = mv and there was no theoretical limit to the speed of an object. The consequence of special relativity is that length and time are now understood to be relative quantities, momentum is given by p = m0v / √(1 - v2 / c2) and there is a theoretical speed limit of c to all objects.
Marker’s Notes
This response is excessively in depth for the purpose of showcasing all the possible ideas that could have been incorporated. An explanation of the derivation of time dilation and length contraction, is likely not required to achieve full marks.
Exemplar Answer
The Standard Model of matter is the contemporary model of elementary particles, aiming to comprehensively explain the basis of all matter and forces in reality by describing their fundamental forms. Numerous experiments and theoretical ideas have contributed to its development and evolution, both prior to and since its conception in the 1970s.
What is the Standard Model?
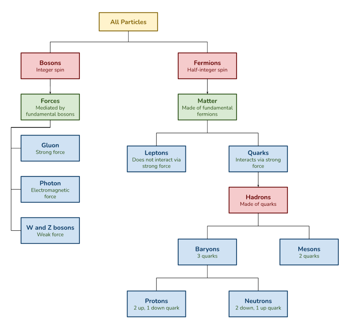
Figure 1: Classifications within the Standard Model of matter.

Referencing Figure 1 as drawn, the Standard Model classifies all matter and forces into two types of particles, either fermions or bosons. Forces are modelled as carried by gauge bosons: gluons for strong force, W and Z bosons for weak force, and photons for electromagnetic force. All fundamental matter are fermions and are classified into three generations of increasingly heavier quarks or leptons. Quarks interact via the strong force and thus can exchange gluons whereas leptons do not.
Up and down quarks combine to form composite particles called hadrons such as protons (two up and one down quark) and neutrons (two down and one up quark). Electrons are fundamental leptons and have a corresponding neutral and low mass neutrino.
Theoretical Ideas
The Standard Model of Matter is based on the theoretical ideas first established by special relativity and wave-particle duality.
These theoretical ideas enabled the development of the Standard through their application in various experiments, in turn validating various proposals into a cohesive classification system. Further theoretical ideas about gravity which is currently described by general relativity (built upon special relativity), have been attempted to be reconciled into the Standard Model, but attempts to develop a Standard Model of gravity are so far unresolved.
Experimental Results
Deep inelastic scattering - Deep inelastic scattering experiments using particle accelerators involved bombarding electrons into protons and neutrons, which were previously believed to be fundamental particles. However, three points of deflection were observed, as seen in Figure 2. This implies the existence of a 3-piece substructure, parallel to the conclusion of the Geiger-Marsden experiment for the nucleus. This novel evidence challenged the long-believed elementary nature of protons and neutrons, substantiating claims for the existence of quarks. These theories were subsequently validated; clarifying the 2 up + 1 down and 1 up + 2 down quark substructure for protons and neutrons, respectively.
Figure 2: Three points of scattering in a proton.

Other particle accelerator experiments - Linear accelerators, cyclotrons, and synchrotrons can collide particles at relativistic speeds (>0.99c), briefly decomposing them into constituent fundamental particles, such as various quarks and leptons. Since KE → ∞ as v → c, this immense energy can also be transformed into mass by E = mc2, causing the production of new, potentially undiscovered particles. 1960s experimenters used this method to produce hundreds of new particles, and subsequently theorised that they were not fundamental, but instead are the products of elementary particles which were smaller still. These particles were later confirmed as various hadron arrangements of elementary quarks.
In contemporary times, increasingly unstable particles are producible by newer particle accelerators capable of projecting increasingly fast particles. This allowed for the discovery of many different fermion flavours and generations.
Cosmic rays - Analysis of cosmic rays (high energy protons colliding with the atmosphere) resulted in the observation of over 200 new particles (E = mc2 in high energy collisions) which were subsequently incorporated into the Standard Model of Matter.
Beta decay - Initial experiments associated with beta decay formed the beginnings of the Standard Model of Matter. Beta decay involves the transmutation of a proton into a neutron or a neutron into a proton suggesting that they have a common substructure (later determined to be quarks). Pauli also discovered the neutrino from experiments with beta decay where the kinetic energies of the beta particles did not match the theoretical values per the law of conservation of energy. Thus, Pauli proposed the existence of a new particle - the neutrino - to rectify this result. This was later classified as one of the fundamental fermions in the Standard Model of Matter.
Furthermore, this was later discovered to be facilitated by an up quark changing to a down quark or vice versa. According to the Standard Model of Matter, this interaction was explained by the W boson which mediates the weak nuclear force.
Neutron’s magnetic moment - Experiments with neutrons also presented an interesting property - they possessed a magnetic moment which was a major clue that the neutron was not a fundamental particle but rather consisted of a substructure of charged particles (later discovered to be quarks which was classified in the Standard Model of Matter).
Higgs boson - In 2012, the Higgs Boson was discovered from the Large Hadron Collider (LHC) which validated a theory 50 years earlier predicting a Higgs field endowing particles with mass. This was a significant piece of experimental evidence which validated the Standard Model of Matter.
Conclusion
Thus, both experimental evidence such as in particle accelerators, cosmic rays and more as well as theoretical ideas such as mass-energy equivalence and matter waves were crucial in the development of the standard model of matter.
Marker’s Notes
This response is excessively in depth for the purpose of showcasing all the possible ideas that could have been incorporated. An explanation of the role of particle accelerators (with deep inelastic scattering) and cosmic rays in addition to a brief discussion of the Standard Model of Matter would be enough to achieve full marks.
Exemplar Answer
*students should recognise a similar question from Cognito 2025 M7L1 Challenge Q3
v = Δd / Δt
v = Diameter of Earth / (1.000 x 103)
v = (2 x 1.471 x 108 x 103) / (1.000 x 103)
v = 2.942 x 108 ms-1 (4 s.f.)
Exemplar Answer
If we assume that Earth’s orbit is elliptical, the method to determine the speed of light must be modified or it may yield an inaccurate result.
The additional distance that light must travel after six months would not be given by radius multiplied by two (diameter) since the orbit is now an ellipse. If we assume that the Earth is at the perihelion / aphelion, the Earth would be at the aphelion / perihelion after six months and the diameter would be given by raphelion + rperihelion. The subsequent calculation would be v = (raphelion + rperihelion) / extra time.
However, this calculation would only work if the Earth is at the aphelion / perihelion (two times of the year). At other points on the elliptical orbit, a time elapsed of six months does not necessarily correspond to completing half the orbit as assumed by the circular orbit. This is due to variations in speed in the elliptical orbit where it is slowest at the aphelion and fastest at the perihelion. This can be explained by the law of conservation of energy.
Answers may include
Exemplar Answer
As the magnet falls down the pipe, it initially starts from rest so there is no change in flux and the balance reads 300g as observed.
As the magnet begins to accelerate, the magnetic field moves through the copper pipe causing a change in flux both above and below the magnet. By Faraday's Law an emf is induced as per emf = -∆Φ/∆t. By Lenz's Law, these eddy currents oppose the change in flux by swirling in opposite directions above and below the magnet, specifically clockwise above and anticlockwise below when viewed from above. This results in an upward braking force on the magnet. This satisfies the law of conservation of energy, as the magnet's kinetic energy is converted into electrical energy in the eddy currents and subsequently dissipated as heat in the copper. As the eddy currents in the copper pipe exert an upwards force on the magnet, by Newton's third law, the magnet exerts an equal and opposite downward force on the copper pipe. As the electronic scale measures the magnitude of contact force exerted downwards, the reading will increase as observed.
As the magnet accelerates downwards due to gravity, the rate of change of flux increases, strengthening the eddy currents and increasing to a maximum where the braking force balances the weight force which is thus transmitted onto the scale. This is a constant maximum of 350 g as once the forces balance, the acceleration is zero and the velocity and thus rate of change of flux remains constant.
Exemplar Answer
*students should recognise a similar question from Cognito 2025 Mock Exam 4 Q35
The satellite is in a geostationary orbit thus the velocity and radius can be determined as it is stationary relative to a point on Earth (T = 24 hours).
Applying Kepler’s 3rd Law to find orbital radius from known period:
r3 / T2 = GM / 4π2
r = 3√(GMT2 / 4π2)
r = 3√{6.67 x 10-11 x 6.0 x 1024 x (24 x 60 x 60)2 / 4π2}
r = 4.2297… x 107 m
r = 4.2 x 107 m (2 s.f.) from the centre of Earth
Determining orbital velocity by applying formula:
Fc = Fg → mv2 / r = GMm / r2
vorb = √(GM / r)
vorb = √(6.67 x 10-11 x 6.0 x 1024 / 4.2297… x 107)
vorb = 3075.9627… ms-1
vorb = 3100 ms-1 (2 s.f.)
An explosion can be analysed using the law of conservation of momentum. Whilst kinetic energy is not necessarily conserved, momentum is always conserved in any closed system interaction. Hence:
Σpi = Σpf
pa initial + pb initial = pa final + pb final
As their mass is identical, it will be denoted with m:
mv + mv = m(2v) + mva
2mv = 2mv + mvb
mvb = 0
Thus, vb = 0. If ma changes from v to 2v = 2 x 3075.9627… = 6151.925… = 6200 ms-1 (2 s.f.), then it carries all of the initial momentum and mb is left with no momentum and thus no velocity after the explosion.
Considering the initial and final kinetic energies:
ΣKi = ½mv2 + ½mv2 = mv2
ΣKf = ½m(2v)2 + 0 = 2mv2
Hence, it can be determined that the satellite pieces experienced an increase in kinetic energy of mv2. By the law of conservation of energy, this extra energy likely came from chemical potential energy in the explosion.
Analysing the subsequent motion of ma:
ma was originally at orbital velocity v given by v = √(GM / r). Doubling the velocity results in its velocity being v = 2√(GM / r) = √(4GM / r).
Comparing this to escape velocity which can be derived by:
Ei = Ef
Ki + Ui = Kf + Uf
Escape velocity is where the mass has no kinetic energy remaining once it reaches r = infinity where U = 0:
Ki + Ui = 0 (Kf = 0, Uf = 0)
½mv2 + (-GMm / r) = 0
v = √(2GM / r)
v = √(2 x 6.67 x 10-11 x 6.0 x 1024 / (4.2297… x 107))
v = 4350.095… ms-1
v = 4400 ms-1 (2 s.f.)
Hence, the new velocity of ma being 2v = 6200 ms-1 is larger than escape velocity of √(2GM / r) = 4400 ms-1. This means that ma will travel in a hyperbolic path away from the Earth and never return. As it travels away its total mechanical energy will remain constant as per the law of conservation of energy: E = K + U. However, as it travels further away, its potential energy increases by U = -GMm / r and thus its kinetic energy decreases to conserve E. As kinetic energy is given by K = ½mv2, its speed will decrease as it travels further away. Because potential energy asymptotes to zero as ma approaches an infinite distance away, the kinetic energy and thus speed will asymptote to a positive, non-zero value as its initial energy exceeds what is needed for escape velocity. This can be shown as follows:
Ki + Ui = Kf (Uf = 0)
½mv2 = ½mu2 + (-GMm / r)
½mv2 = 2GMm / r - GMm / r = GMm / r
v = √(2GM / r) = 4350.095… ms-1 = 4400 ms-1 (2s.f.)
Hence, ma will slow down asymptoting to a speed of 4400 ms-1 as it approaches a point infinitely far from the Earth, ignoring the influence of other gravitational fields in the universe.
Analysing the subsequent motion of mb:
mb has a velocity of 0 after the explosion as derived earlier. The only force acting on it is the gravitational force F = GMm / r2 from the Earth which will be vertically downwards towards the centre of the Earth. Hence, the acceleration is in the same direction. Given that its velocity is zero, it will simply accelerate downwards towards the centre of the Earth crashing into the surface.
Applying the law of conservation of energy, mb will have its total mechanical energy E = K + U remain constant. As it accelerates downwards U will decrease by U = -GMm / r, thus, kinetic energy will increase proportionally. By K = ½mv2, mb will continuously increase speed travelling in a straight line until it impacts the ground.
Ei = Ef
Ui + Ki = Uf + Kf
-GMm / ri + 0 = -GMm / rf + ½mv2
-GM / ri = -GM / rf + ½v2
v = √2(GM / rf - GM / ri) = √2GM(1 / rf - 1 / ri)
v = √2 x 6.67 x 10-11 x 6.0 x 1024 x (1 / (6.371 x 106) - 1 / (4.23 x 107))
v = 10330 ms-1 = 1.0 x 104 ms-1 at impact
---
The small classes and exam-based approach at Cognito allows our talented, state-ranking tutors to personally help you get from where you're at to producing top-quality responses like these. Try out our 2-week obligation-free trial today and supercharge your HSC marks!




Try us obligation-free! Only pay for the trial lessons if you choose to continue, otherwise walk away without paying a cent.
Start my trial